產品特點/Product features-----------------------------------------------------------◆◆
1、概述
本儀表包含多項專利技術,具有安全、清潔、精度高、壽命長、穩定可靠、安裝
維護方便等特點,適用酸、堿、鹽、防腐、高溫等各種領域。
本儀表可通過4~20mA或RS485(Modbus協議或其他定制協議)連接到顯示表或各
種DCS系統中,為工業的自動化運行,提供實時的液位數據。
本儀表具有如下特點:
l 電路設計從電源部分起就選用高質量的電源模塊,元器件選擇進口高穩定可靠
的器件,完全可以替代同類型國外進口儀表。
l 專利的聲波智能技術軟件可進行智能化回波分析,無需任何調試及其它的特殊
步驟,此技術具有動態思維、動態分析的功能。
l 我公司擁有的聲波智能專利技術,使儀表的精度大大提高,液位精度達到0.3%,
能夠抗各種干擾波。
l 本儀表是一種非接觸式儀表,不跟液體直接接觸,因此故障率低。儀表提供多
種安裝方式,用戶完全可以通過本手冊進行儀表標定。
l 儀表的所有輸入、輸出線均具有防雷、防短路的保護功能。
技術參數/Technical parameters-------------------------------------------------------◆◆
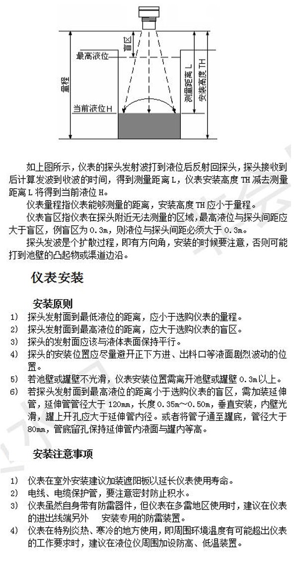
測量范圍: 0~15m(根據實測量程選定)
盲 區: 0.25m~0.6m
測距精度: ±0.3%FS (標準條件) *
測距分辨率: 1mm
壓 力: 4個大氣壓以下
儀表顯示: 自帶LCD顯示液位值
模擬輸出: 4~20mA
數字輸出: RS485、Modbus協議或定制協議
供電電壓: DC24V/AC220V,防雷裝置內置
環境溫度: -20℃ ~ +60℃
防護等級: IP65
* FS:超聲波液位計的量程;標準條件:室內無風環境。
產品外形尺寸/Product dimensions-----------------------------------------------------◆◆


安裝方式/Installation method---------------------------------------------------------◆◆

接線指南/Wiring guide-----------------------------------------------------------------◆◆











